(2024年9月试行版)
总 则
一、为全面贯彻习近平总书记关于教育的重要论述和全国教育大会精神,落实立德树人根本任务,本方案以全面提升研究生教育与培养质量为指导思想,旨在引导研究生综合素质的提升,促进研究生的自我完善、科学谋划,实现全方位发展。
二、本章程根据学校的有关文件以及教育学院研究生教学管理工作的实际情况制定,既关注研究生的学业水平,也强调研究生的综合素质及学术科研成果;既鼓励集体精神,又肯定个性发展。
三、综合测评程序公平、公开,并通过量化的方式客观评价。
四、综合测评结果将作为各项荣誉称号评选以及奖学金评定的重要依据。
第一章 综合素质测评的组成部分
教育学院研究生综合素质测评的主要内容包括思想品德(A)、学术创新(B)以及综合评价(C)三部分,综合素质测评总分根据以上四项内容进行综合计算,即综测总分="A*(B*75%+C*25%)。B/C两部分加权前累计加分上限均为100分,超过100分按100分计算,分数加权后保留小数点后两位。综合素质测评排名按照上式计算后依据分数由高到低进行排序。
第二章 各部分成绩具体测算
一、思想品德(A)
思想品德考核是各项评奖评优的基本条件,采取“一票否决制”,由学院学生工作办公室以及综合素质测评小组负责,主要考核政治素质、品德修养、遵守法律法规和校规校纪情况以及学术不端行为等,赋值情况为A="{0,1}
二、学术创新(B)
学术创新分数计算包括学术论文得分和科创实践得分,按以下标准累积计算总和,所得数值即为B值,B值上限为100分。
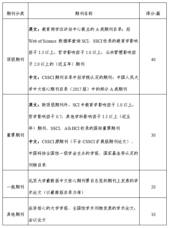
(一)学术论文计算标准
该测算标准名录主要依照国内同类高水平大学相关学科为参考,并依据国内外期刊权威标准制定,按照顶级期刊、重点期刊进行分级设置,具体如下:

① 作者署名的第一单位应为北京理工大学教育学院,因2024年上半年学院机构调整,署名单位落款为人文与社会科学学院的也予以加分;
② 发表学术论文得分仅限我院学生为第一作者或导师为第一作者学生为第二作者的情况,否则不予加分;学生任通讯作者非第一作者不予加分;
教师为第一作者、学生为第二作者发表的论文,视学生为第一作者;教师是第一作者和第二作者,学生第三作者发表的论文,视学生为并列第二作者;若一作教师非:自身导师、教育学院或本校的在职教师,需提供完成论文的工作量说明,并在对应档位分数与署名顺序的基础上乘系数0.5;
③ 所有期刊论文均不含期刊的comment/correction和reply。增刊原则上不加分。确有学术贡献的,经学术价值鉴定按一般期刊类加分;
④ 公开出版是指经国家审定的出版单位出版、能向社会公开发行的出版物,如公开出版的有书号的图书,公开发行的报纸杂志等。外文期刊应当有Online出版证明;
⑤ 学生在申报该项加分时论文须已经正式发表,提交证明材料应包含:出版物的封面、目录和文章首页的复印件。
⑥ 出版专著:每本正式出版专著按第一至第五作者排位顺序,分别计40分、35分、30分、25分、20分、15分;参与部分章节撰写或由于其他原因未能出现在编委名单中的计15分并需要提供相关工作证明;作者为主编计35分,副主编在此基础上乘系数0.8,编委人数以5人一档,在主编基础上分别乘0.6/0.4/0.2。
⑦ 获得批示的咨政报告:按照回复批示的领导级别国家级、省部级加40分、30分,署名顺序加权见第三章第一条。
(二)科创实践计算标准
1.科技创新竞赛
对于参加“世纪杯”、“挑战杯”、中国国际大学生创新大赛、“京彩”大创等学校教务部、研究生院、学生工作部等部门认可的等学术科技类竞赛获奖的项目。
2.社会实践
社会实践得分主要参考寒暑期社会实践课题的表现,参与社会实践一项记2分,若为团队负责人则记4分。社会实践课题获奖的,参照下表予以加分。同一项目获不同级别奖励按照就高原则予以加分,不予累加;同一学年参与多个社会实践项目取前两项所获奖项最高者加分。

注:
① 学术竞赛加分项目第一作者所属单位应为北京理工大学(教育学院),因2024年上半年学院机构调整,署名单位落款为人文与社会科学学院的也予以加分。
② 如果奖项设置等级超过3种,则最高等级奖励视为一等奖,其次为二等奖,再其次视为三等奖,之后视为下一等级的一等奖进行加分,以此类推。
③ 如果奖项设置等级低于3种,则最高等级奖励视为二等奖,第二等视为三等奖。
④ 对于中国国际大学生创新大赛此类的顶级赛事,获特等奖者在国家级一等奖基础上上浮50%。
⑤ 同一项目经层层推荐获得不同级别的多个奖项则按照最高奖项进行加分,不累计加分。
⑥ 所获奖项级别认定,以所获奖项的证书或其他证明材料的公章或主办单位为准;加盖多枚公章或主办单位的,本着从高不从低的原则予以认定。
⑦ 对于申报后成功立项并结项的项目,如中国国际大学生创新大赛、课题申报等,按以下分值加分,申请加分时需提供相应证明材料。

注
此部分的项目仅限以教育学院学生为第一作者身份(或导师一作、学生二作)申请、申报的项目及课题
三、综合评价(C)
实践活动计算包括学生工作、党建思政与文体活动、集体活动三个部分,按照以下三项得分累加进行计算,所得数值即为C的数值,C值上限为100分。
(一)学生工作

注:
① 如某同学担任了上述三类学生干部中多项职务,可累计加分。
② 学院根据学生干部工作、述职情况及学生组织民主测评情况可适当调整最终职务分;由于任何原因导致任期未满离职者,任期超过六个月按原分数50%累计,未满六个月按原分数的30%累计。
③ 担任明德书院朋辈导师加10分(可与其他职务兼得),期末考核优秀的额外加10分。
④ 在此基础上,负责人带领所在集体获荣誉表彰的,第一负责人(班长/党、团支部正/副书记,主席)按照国家级、省部级、校级和院级分别加20、16、12、8分,第二负责人(部长、支部委员)按照国家级、省部级、校级和院级分别加16、12、8、4分。
⑤ 对于支部党员干部,党员e先锋系统维护(三会一课上传、党员信息维护等)、组织关系转接等出现问题累计3次以上将取消该项加分资格。
(二)党建思政与文体活动
党建思政活动包括样板支部评选、党建金品牌、红色“1+1”、微党课等活动中获得奖励的团体,支部书记获30分,副书记以及主要参与成员获20分,其他成员按照实际贡献,由支委评定加10分;文体活动得分包括在各类文化、艺术、体育、单科知识竞赛等中获得奖励的个人或集体。
按照获奖级别予以加分,计算方式如下:

(三)集体活动
代表学院参与校级及上级单位组织的活动或志愿公益服务(如一二九合唱、五四舞蹈、座谈活动、运动会等),每次记2分,如一二九合唱和五四舞蹈按照参与排练次数计分。此类活动累计加分不超过20分。
四、其他减分
受到学院通报批评及以上处分的每次扣10分,包括年级大会无故缺席、学期初不按时注册等,以及其它违反学校、学院学生管理相关规定同时尚未构成纪律处分的情况。
由于该项测评内容中设有扣分项目,因此该项测评得分存在负分情况,计算方法不变。此项扣20分以上者取消其当学年评奖评优资格。
第三章 重要说明
一.相关加分项目若有多个作者/获奖人,均参照以下标准按照署名顺序在对应最高得分的基础上加权计算。

二.申报项目时间范围以开学注册日为节点,申报者需填写后附学院研究生综合素质测评申请表,填写学术创新及综合评价部分,并提交在此时间范围内“学术论文”“科创实践”“党建思政与文体活动”“集体活动”等所填项目文章(证书)复印件,若无法提交则视该申报项目无效,不予加分。
三.北京理工大学教育学院研究生综合测评章程自2024年9月起开始执行,本章程将作为研究生学业奖学金及其他社会捐助奖学金的参考依据。
四.本章程由学院学生工作办公室负责解释。
北京理工大学教育学院
2024年9月